工信部公示“2023年物联网赋能行业发展典型案例”名单
近日,工业和信息化部科技司公示了“2023年物联网赋能行业发展典型案例”名单,全国共计139个典型案例入选。
据悉,早在今年4月,工信部就面向行业应用、社会治理、民生消费三大领域,聚焦十二个产业融合应用方向开展本次典型案例征集,旨在加快推动物联网产业创新发展,加强典型经验总结和优秀案例推广,更好发挥物联网赋能实体经济高质量发展的作用。
通过学习借鉴三大领域的典型案例,我们可以不断完善项目能力、激发企业活力、提高企业效益、提升企业竞争力。有效助力企业发展,优化企业产品,在不断地学习与改进中帮助企业成长。
(一)行业应用领域
1.智能制造。聚焦生产环境监测、物料实时监测、设备健康管理、经营管控一体化、现场辅助装配等场景,征集有利于工业现场“哑设备”数据采集和联网能力改造、企业内网和外网升级改造的应用案例。
2.智慧农业。聚焦农业生产、环境监测、生物本体识别、植物病虫害和动物疫病防治、畜禽水产养殖、渔船动态监控、渔政执法远程监控、水生生物资源监测、农产品质量追溯等场景,征集有利于推进农业生产经营和服务数字化的应用案例。
3.智能建造。聚焦建材部品生产采购运输、BIM协同设计、智慧工地、智慧运维、智慧建筑等场景,征集有效提升建造质量、人员安全、施工监管水平的应用案例。
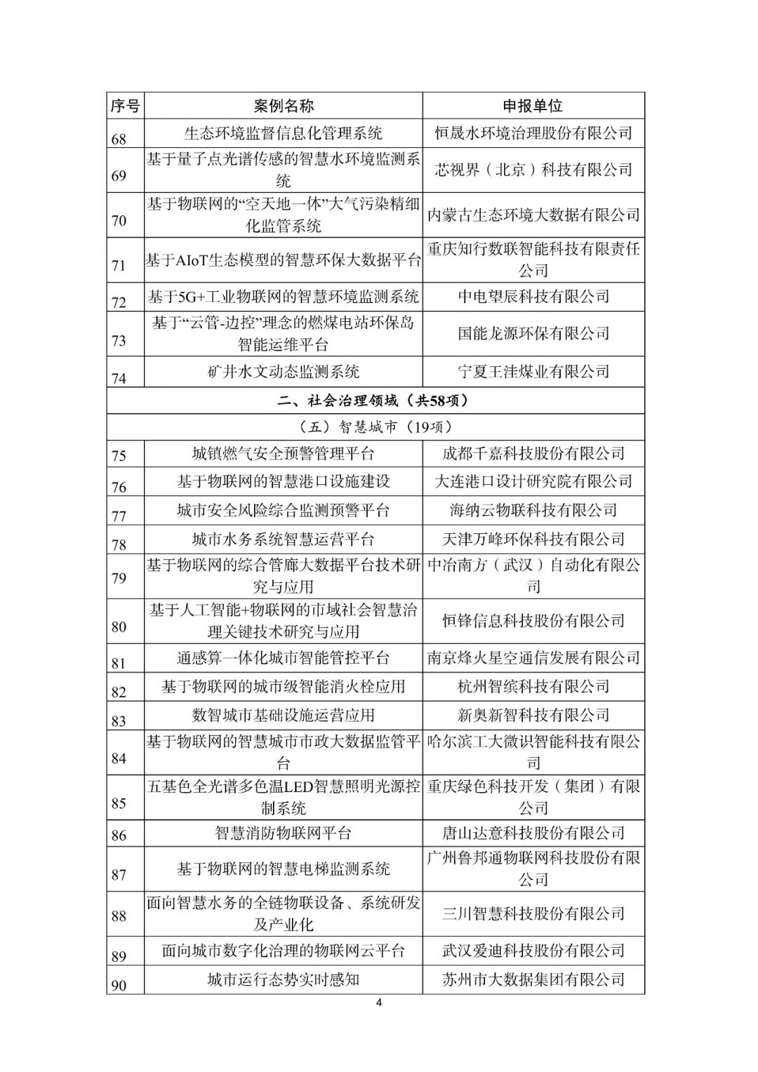
4.智慧环保。聚焦污染源管理、生态环境监测、生态保护、碳减排、监督执法等场景,征集有利于提升生态环境感知能力和管理决策智能化水平的应用案例。
(二)社会治理领域
5.智慧城市。聚焦智慧城市地面、地下基础设施综合感知、管理、评估等方面,面向城市数据要素、跨部门数据可信共享、城市智能中台和协同应用等场景,征集有利于提升城市现代化治理水平的应用案例。
6.数字乡村。聚焦乡村基础设施智能化升级、应急管理、防灾减灾和疫情防控等场景,征集有利于提升乡村治理能力的应用案例。
7.智能交通。聚焦城市道路智能管理、交通信号联动、公交优先通行控制、道路危险识别、智慧停车管理、自动驾驶、智能网联汽车、电动自行车定位追踪、船舶自动感知与识别、低空智联网等场景,征集有利于城市交通网联化协同化发展和空天地一体化建设的应用案例。
8.智慧能源。聚焦区域能源管理、智能计量、综合能源服务、多种能源网柔性互联和联合调控等场景,征集有利于能源基础设施智能化改造和绿色能源建设的应用案例。
9.公共卫生。聚焦重大疫情防控救治、智慧病房、远程会诊等场景,征集有利于数字化、网络化、智能化公共卫生应急管理体系建设的应用案例。
(三)民生消费领域
10.智慧文旅。聚焦景区综合服务数字化管理、文物保护、沉浸式体验、虚拟展厅、智慧导览等场景,征集有利于面向游客提供更加安全、便利和舒适的品质化旅游服务的应用案例。
11.智慧家居。聚焦视频监控、智能门禁、能耗管理、消防预警等场景,征集多模态生物识别、互联互通、空中下载(OTA)等技术与家电、照明、门锁、家庭网关等产品融合应用的案例。
12.智慧健康。聚焦个人健康监测、体育训练与体育赛事、智慧场馆等场景,征集有利于促进医疗、健康、体育跨界结合,有效提升全民健康水平的应用案例。
本次“2023年物联网赋能行业发展典型案例”征集公示结果如下:
一、行业应用领域(共74项)
(一)智能制造(47项)
(二)智慧农业(12项)
(三)智能建造(6项)
(四)智慧环保(9项)
二、社会治理领域(共58项)
(五)智慧城市(19项)
(六)数字乡村(1项)
(七)智能交通(14项)
(八)智慧能源(18项)
(九)公共卫生(6项)
三、民生消费领域(共7项)
(十)智慧文旅(2项)
(十一)智慧家居(4项)
(十二)智慧健康(1项)
具体案例如下







✦
End
✦

行业新闻