什么是等级保护?二级、三级等保要求对比,都需要用什么设备?

什么是等级保护?在项目中我们经常会遇到,尤其是二级、三级等保,那么他们有何区别与要求呢?二级、三级等保都用什么设备呢?本期我们一起来总结下等级保护相关内容。

什么是等级保护

在网络安全等级保护2.0国家标准(等保2.0)中,信息安全等级保护分为五级,分别是第一级(自主保护级)、第二级(指导保护级)、第三级(监督保护级)、第四级(强制保护级)和第五级(专控保护级),一至五级等级逐级增高。

虽然等保分为五个级别,但实现项目落地的都是二、三和四级,最低的一级单位作为建议,也是可以自行备案,但是作用不大。最高的等保五级信息系统受到破坏后,会对国家安全造成特别严重损害,这类系统一般都涉及国家秘密,等级保护体系无法担此重任,所以也不会用。现阶段普遍需要第三方测评机构测评的是第二级和第三级。

二级、三级等保的要求区别对比

现在普遍用的是第二级和第三级,那么第二级与第三级的要求有何区别呢?

二级等保和三级等保要求对比
技术要求项
二级等保
三级等保
物理安全
物理位置选择
1、机房和办公场地应选择在具有防震、防风和防雨等能力的建筑内
1、机房和办公场地应选择在具有防震、防风和防雨等能力的建筑内
2、机房场地应避免设在建筑物的顶层或地下室,否则应加强防水和防潮措施
2、机房场地应避免设在建筑物的顶层或地下室,否则应加强防水和防潮措施
物理访问控制
1、机房出入口应安排专人值守或配置电子门禁系统、控制、鉴别和记录进入的人员
1、机房出入口应安排专人值守或配置电子门禁系统、控制、鉴别和记录进入的人员
防盗窃和防破坏
1、应将设备或主要部件进行固定,并设置明显的不易除去的标识
1、应将设备或主要部件进行固定,并设置明显的不易除去的标识
2、应将通信线缆铺设在隐蔽安全处
2、应将通信线缆铺设在隐蔽安全处

3、应设置机房防盗报警系统或者设置有专人值守的视频监控系统
防雷击
1、应将各类机柜、设施和设备等通过接地系统安全接地
1、应将各类机柜、设施和设备等通过接地系统安全接地

2、应采取措施防止感应雷,例如设置防雷保安器或过压保护装置等。
防火
1、机房应设置火灾自动消防系统,能够自动检测火情,自动报警,并自动灭火
1、机房应设置火灾自动消防系统,能够自动检测火情,自动报警,并自动灭火
2、机房及相关的工作房间和辅助房应采用具有耐火等级的建筑材料
2、机房及相关的工作房间和辅助房应采用具有耐火等级的建筑材料

3、对应机房划分区域进行管理,区域和区域之间设置隔离防火措施
防水和防潮
1、应采取措施防止雨水通过机房窗户、屋顶和墙壁渗漏
1、应采取措施防止雨水通过机房窗户、屋顶和墙壁渗漏
2、应采取措施防止机房内的水蒸气结露和地下积水转移与渗漏
2、应采取措施防止机房内的水蒸气结露和地下积水转移与渗漏

3、应安装对水敏感的检测仪表或元件,对机房进行防水检测和报警
防静电
1、应采用防静电地板或地面采用必要的接地防静电措施
1、应采用防静电地板或地面采用必要的接地防静电措施

2、应采取措施防止静电的产生,;例如采用静电消除器,佩戴防静电手环
温湿度控制
1、应设置温湿度自动调节设施,使机房温湿度的变化在设备运行所允许的范围之内
1、应设置温湿度自动调节设施,使机房温湿度的变化在设备运行所允许的范围之内
电力供应
1、应在机房供电线路上配置稳压器和过电压防护设备
1、应在机房供电线路上配置稳压器和过电压防护设备
2、应提供短期的备用电力供应,至少满足关键设备在断电情况下的正常运行要求
2、应提供短期的备用电力供应,至少满足关键设备在断电情况下的正常运行要求

3、应设置冗余或者并行的电力线缆线路为计算机系统供电
电磁防护
1、电源线和通信线缆应隔离铺设,避免互相干扰
1、电源线和通信线缆应隔离铺设,避免互相干扰

2、对应关键设备实施电磁屏蔽




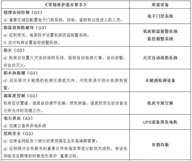
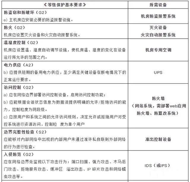
二级与三级等保所需设备

上面我们了解清楚了等保2级与3级的要求区别,那么落实到具体,他们都需要什么样的设备呢?

二级等保要求及所需设备

01_副本.jpg
02_副本.jpg
三级等保要求及所需设备
03_副本.jpg
04_副本.jpg
05_副本.jpg
06_副本.jpg


行业新闻